Автоматическое управление магнитолой в ВАЗ 21099 при снятии/постановке на охрану
Как и все, кто ставил магнитолу самостоятельно, я задумался: как подключать Красный провод — скрутить с Желтым, запитать через замок или же через кнопку? Когда купил магнитолу, скрутил Красный вместе с Желтым, все работало, но были подозрения на "хавание" зарядки аккумулятора при долгой стоянке.
Через замок мне будет не удобно, во-первых, у меня замок старого образца и там нет кнопочки "ключ в замке", а значит мне надо будет включать зажигание что неприемлемо. Выключатель — бюджетно-колхозное решение, не пойдет. Остаётся только одно — завязать Красный провод с сигнализацией.
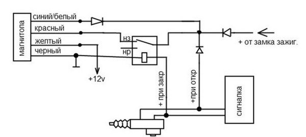
Самый простой вариант — поставить 4х контактное реле с самоподхватом и запитать его от приводов замков дверей, либо использовать выход блокировки сигналки, где "минус" появляется при снятии с охраны.

Когда авто снято с сигналки, реле будет замкнуто и жрать до 200мА — 2 недели такой стоянки и аккумулятор сдох
Но мне не понравился факт, что реле будет все время замкнуто, не хочу я чтоб так было, я верил, что можно сделать лучше и сделал.
Наткнулся в нете на форуме, как кто-то предложил использовать выход магнитолы для включения антенны или усилителя, где появляются +12в при включении магнитолы и сделать таким образом "самоподхват"

Тут для включения магнитолы нужно включить зажигание, а после включения магнитолы его можно выключить, магнитола выключается ВРУЧНУЮ
Вот этот способ я решил модернизировать, связав его с сигнализацией!
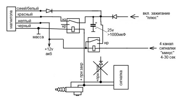
Вот вам схема — делайте так! РЕКОМЕНДУЮ!

Смотрите видео, там показано как работает)
Импульс открытия дверей пришлось увеличить с 0.7 сек до 3.5 (меньше никак), а то магнитола не успевает "самоподхватиться"
Кстати, еще поставил доводчик стёкол) Когда баловался попутно проверил как оно с автозапуском:
Программная "нейтраль" — ключи в руке, двигатель работает, стекла опущены, музыка играет, замки открыты. Жму на брелоке "закрыть" — Замки закрылись, двигатель заглох, музыка выключилась, стекла поднялись. . .
Схему доработал, добавил еще реле и запитал его от 4го канала сигналки, импульс закрытия дверей вернул на 0.7 сек. 1я схема тоже пригодна, я понял, что без охраны авто очень редко стоит, так что 200мА — ерунда)

финальная схема, добавил конденсатор чтобы магнитола не гасла в момент заводки
https://www.drive2.ru/l/4062246863888664910/
11546|
|
Твитнуть |
Метки: управление автомагнитолой
Комментарии
- Комментарии не найдены


Оставьте свой комментарий
Войдите под своим именем, чтобы оставить комментарий
Оставить комментарий от имени гостя