тюнинг и ремонт авто

Контроллер вентилятора охлаждения радиатора ВАЗ 2110, 2111, 2112

Цель установки данного девайса — уменьшить перегрев двигателя в теплое время года при движении в тянучках, пробках и т.д.
Общеизвестно, что в семействе ВАЗ 2110-12 разбег между температурой стабилизации термостатом и точкой включения вентилятора по сигналу ЭБУ достаточно велик и доходит иногда до 15-20С. Что негативно сказывается на ресурсе системы охлаждения, да и двигателя в целом.
Для серийного выпуска с разбросом параметров термостатов и датчиков (ДТОЖ) это вполне естественно и технологично.
Ну а если индивидуально эту проблему можно минимизировать — то почему бы не сделать это.
Кроме того, немаловажен тот факт, что эффективность (теплоотдача) радиатора охлаждения напрямую зависит от скорости набегающего потока воздуха. И при его отсутствии (напр. стояние в пробке) практически равна НУЛЮ, вне зависимости от бренда радиатора и производительности помпы.
И это достаточно существенный аргумент в пользу пропорционального управления мощностью (производительностью) вентилятора.

0:1821

Наконец-то дошли руки до установки девайса.
А предыстория такова — 2 года назад был собран ШИМ контроллер (аналоговый на TL494). Оттестирован, настроен. Немного поездил и снял для "перекомпоновки" в корпус. Так он и "завис"
А в начале лета подкинули ссылочку на аналогичное устройство, только уже на PIC контроллере. Честно говоря, самому не охота было писать, потому зацепился за готовое решение. Основа: разработка "Смерч-7" от "Турмалин-НН".
turmalinnn.narod.ru/Smerch/Smerch-7/Smerch-7.html

0:2668



Протестировав прошивку и несколько доработав схему получилось довольно полезное и эффективное устройство. Прошивку тоже немного изменил, но это не суть важно.
Прошивка написана продуманно и грамотно! Достаточно интересный и результативный алгоритм контроля температуры с хорошей помехозащищенностью.

0:562

Контроллер вентилятора охлаждения радиатора ВАЗ 2110, 2111, 2112

1:1067

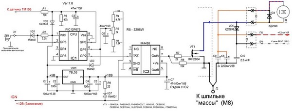
Доработанная схема

1:1106

2:1611

Промеры напряжения на датчике ТМ-106.

2:1680

Теперь двигатель работает в узком диапазоне температур. Включение вентилятора — плавно и на минимальной мощности, температуру сдувает на УРА, не выходя даже на 70% мощности.
У стрелки на приборке теперь 2 "фиксированных положения" —
1. Точка стабилизации термостатом (87-89 град С) при наличии достаточного набегающего воздушного потока.
2. И чуть выше на 3-4 градуса (93-94 градС) стабилизация контроллером — вентилятор сдувает.

2:2457



Контроллер работает успешно уже 2 недели, с учетом местного климата (+35 в тени) — в тянучках и пробках — стрелка приборки стоит как вкопанная. (93-94 град по БК).
В качестве "ходового испытания" пробовал "затяжной подъем" на 1-й скорости (+35 за бортом), обороты 2500-2700, скорость 12-15 км/ч. Результат — вентилятор уверенно и тихо "сдувает" избыток тепла.

2:623

Устройство в категории -"поставил и забыл" !
Собрано пока на макетке. В дальнейшем буду "окультуривать"
Частота ШИМ порядка 100 Гц. Негативных влияний и помех на другие устройства не обнаружено.
Один серьезный "минус" — вентилятра не слышно! :-)

2:1072

3:1577

Диод КД2998 — заготовка

3:1621

4:2126



5:504

Разобранный разъем вентилятора. Установка диода

5:597

6:1102

7:1607

Заготовка: переходник

7:1651

8:2156



Переходник к вентилятору

8:49

Контроллер подключен по питанию к розово-черному проводу, идущему к разъему жгута форсунок (+12 при включенном зажигании) и к датчику температуры на ГБЦ. Ну и, естественно, хорошая "масса"

8:391

9:896

Теперь температура выше не поднимается. Это 93 градуса по компу. Немного ниже — точка стабилизации термостата

9:1100

Схема yadi.sk/i/6iTJhYLHquPxq
Прошивка yadi.sk/d/UL9FcRrQquPPr
Под версию Смерч-7.2.2 (с инверсным выходом)

9:1257

10:1762

https://www.drive2.ru/l/7205138/

10:1798

 

10:1808
1 1 1 1 1 1 1 1 1 1 Рейтинг 1.00 [1 Голос]
18302

Метки: радиатор

Оставьте свой комментарий

Оставить комментарий от имени гостя

0
Your comments are subjected to administrator's moderation.
правилами и условиями.
  • Комментарии не найдены