Реле задержки включения мощных потребителей для ВАЗ 210, 2111, 2112
В десятом семействе ВАЗ есть ряд мощных потребителей, такие как:
· фары (ближний, дальний, ПТФ); (ток прядка 9А -БС или ДС или ПТФ)
· стеклоочистители и стеклоомыватели: передний и задний (8-12А);
· обогрев заднего стекла (8-12А);
· вентилятор отопителя салона (до 15А);
· подогрев сидений (не мерял ввиду отсутствия)
Таким образом, получаем до 40А нагрузки, совершенно не обязательной при запуске двигателя.
Перечисленные выше потребители включаются одновременно с включением зажигания. В многочисленных рекомендациях по эксплуатации авто указывается на целесообразность отключения мощных потребителей в момент старта двигателя для снижения нагрузки на аккумулятор (АКБ), продления его срока службы. Да и генератору будет легче – после старта зарядный ток АКБ практически не ограничивается, и постепенно уменьшается, по мере восстановления заряда АКБ.
При эксплуатации авто в осенне-весенний период, когда постоянно включена печка, обогрев заднего стекла, свет (БС фар как минимум, а то и ПТФ – темнеет рано), вопрос разгрузки АКБ при старте двигателя становится достаточно актуальным. Постоянно отключать-включать эти потребители можно вручную, но это крайне не удобно при частых коротких поездках.
Для решения этой проблемы и было разработано «Реле задержки включения мощных потребителей».
Как и в прошлых статьях, основные критерии при разработке – надежность, простота, повторяемость и минимальные вмешательства в схему электрооборудования авто (обратимость доработки – возможность простой блокировки или удаления устройства).
Задача: обеспечить включение указанных выше потребителей только после старта двигателя с небольшой задержкой порядка 4-8 секунд, кроме того, при внезапной, незапланированной остановке двигателя (заглох при трогании, или по другим причинам, отказал генератор или РН) — потребители не должны отключаться в течении 30-40с. (особенно свет и дворники) из соображений обеспечения безопасности на дороге. Реле имеет кнопку блокировки, что позволяет вернуться к базовому режиму функционирования потребителей.
В 2008 году такое устройство было собрано, установлено, используется и по ныне. Привожу 3 различных варианта схемы — все тестировал на авто по мере изготовления). На данный момент установлено устройство, собранное на регулируемом стабилитроне TL431. Функционал и параметры абсолютно идентичны. Различия лишь в применяемых компонентах, да и то — не существенные -в качестве порогового ключевого элемента применены биполярный транзистор, полевой транзистор, регулируемый стабилитрон. Выбирайте на вкус и цвет, или по доступности компонентов!

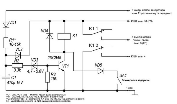
Вариант 1. Биполярный транзистор

Вариант 2. Полевой транзистор

Вариант 3. Регулируемый стабилитрон TL431
Конструкция и детали. Описание работы схемы.
При включении зажигания конденсатор С1 – разряжен, на управляющем входе от генератора — напряжение близкое к нулю. Ключ VT1 (D1) закрыт, реле К1 обесточено -мощные потребители заблокированы. После запуска двигателя и возбуждения генератора на управляющем входе появляется напряжение не менее 12В, которое через диод VD1 и время, задающий резистор R1 заряжает конденсатор С1. Постоянная времени задержки включения определяется емкостью С1 и сопротивлением R1 и составляет для данной схемы 4-6с., что вполне достаточно. По достижении напряжения на конденсаторе порядка 6В открывается ключевой элемент VT1 (D1), реле К1 включается, разрешая дальнейшее включение мощных потребителей. Через одну контактную группу коммутируется реле К6(ЧЯ), через вторую — питание на переключатель БС/ДС При выключении зажигания конденсатор С1 мгновенно разряжается через диод VD2, возвращая устройство в исходное состояние.
Отдельно стоит остановиться на случае непредвиденной остановки двигателя (заглох при включенном зажигании), либо выходе генератора из строя (обрыв ремня, отказ РН и т.д.). Диод VD1 не допускает быстрый разряд С1 через цепь контрольной лампы, тем самым продлевая работу потребителей в течение 30-35с.
Для блокировки предусмотрена кнопка с фиксацией SA1. В замкнутом состоянии потребители работают по штатной схеме
Все три варианта собраны на широкодоступных компонентах. Реле К1 – слаботочное, миниатюрное аналогичное HFD27/012, RS-5 и др. с двумя переключающими группами контактов.

Миниатюрное реле
Регулировка времени срабатывания возможна резисторами, помеченными звездочкой *.
Устройство собрано на макетной плате и помещено в термоусадку. Закреплено на жгуте, идущему к ЧЯ. Кнопка блокировки в любом доступном месте ( у меня она рядом с устройством, пользоваться ей не приходилось ни разу!)
В качестве сигнала об успешном старте двигателя использован выход генератора на сигнальную лампу панели приборов с появлением на нем +12В при заведенном двигателе и исправно работающем генераторе.
Подключение.

Фрагмент схемы ЧЯ 2110

Управление освещением
Здесь все просто – минимум изменений в штатной схеме эл. оборудования. Рассмотрев внимательно схему монтажного блока (ЧЯ, как его называют) видно, что «минусовый» вывод «86» реле К6 (управление мощными потребителями, перечисленными в начале, кроме света) соединен с массой через отдельный вывод 4 разъема Ш4. Масса заведена только на единственное реле. Зачем? Скорее всего под какие-то дальнейшие разработки, так и не внедренные. Вот его и используем, подключив в разрыв контакты реле и «массу» нашего устройства. Блокировать фары (БС, ДС) удобно включив в разрыв провода (сине-красный ГП) идущего от ЧЯ к выключателю габаритов и БС фар. От него же взято питание Реле блокировки. Управляющий вход подключаем к контакту 11 разъема (13 контактного, не перепутайте!) к жгуту переднему.
Последний вариант на TL431 привлекателен минимумом используемых деталей и высокой стабильностью параметров (хотя в данной ситуации это не критично) за счет преимуществ TL431.
https://www.drive2.ru/b/1921203/
19772|
|
Твитнуть |
Комментарии
- Комментарии не найдены


Оставьте свой комментарий
Войдите под своим именем, чтобы оставить комментарий
Оставить комментарий от имени гостя