тюнинг и ремонт авто

электрика и электроника Nissan Qashqai

ЭЛЕКТРИКА И ЭЛЕКТРОНИКА NISSAN QASHQAIВ этом разделе собраны руководства по обслуживанию и ремонту электрической части Nissan Qashqai. Инструкции помогут активировать датчики давления шин, установить своими руками парктроники и камеры заднего вида, складные электро-зеркала и многое другое.

 

 

 

Установка обогрева руля в Nissan Qashqai

Установка обогрева руля в Nissan Qashqai

Решил заняться обогревом руля. Приобрёл себе такой комплект цена - 1200р.

Углеродная лента и два датчика

Перед тем, как снять руль, снял клеммы с аккумулятора (чтобы не сработала подушка). В последующем этого не делал. Снимается легко. Плоской отвёрткой вставляем в отверстия и отжимаем ей металлическую скобку, при этом слегка тянем за подушку

1 1 1 1 1 1 1 1 1 1 Рейтинг 0.00 [0 Голоса (ов)]
Подробнее Комментарий (0) Просмотров: 6152

Установка универсального доводчика стёкол на Nissan Qashqai

Установка универсального доводчика стёкол на Nissan Qashqai

После установки МОДУЛЯ АВТОМАТИЧЕСКОГО СКЛАДЫВАНИЯ ЗЕРКАЛ захотелось мне что бы при постановке автомобиля на охрану автоматически не только складывались зеркала, но ещё и поднимались все стёкла. Для этого нужно было всего лишь купить автодоводчик стекол специально выпущенный для QASHQAI и X-TRAIL который сможет установить даже ребёнок.
Купить его можно на всем знакомом сайте AliExpress.com

1 1 1 1 1 1 1 1 1 1 Рейтинг 3.17 [3 Голоса (ов)]
Подробнее Комментарий (0) Просмотров: 5249

Активация датчиков давления шин TPMS на NISSAN Qashqai

Активация датчиков давления шин TPMS на NISSAN Qashqai

Всем известно, что NISSAN Qashqai & X-Trаil поставляемые на рынок ЕС имеют функцию контроля давления шин. Изучив этот вопрос и придя к выводу, что что эта функция есть и на наших авто (просто отключена програмно), после консультаций на форумах решил рискнуть и активировать её у себя.
Активация в принципе очень простая (делал у дилера).

Ход работ

1 1 1 1 1 1 1 1 1 1 Рейтинг 5.00 [2 Голоса (ов)]
Подробнее Комментарий (0) Просмотров: 6574

Установка задних и передних парктроников и камер в Nissan Qashqai

Установка задних и передних парктроников и камер в Nissan Qashqai

Задумка была следующая: купить SE, поставить голову на Android, камеру и получить SE+ за меньшие деньги с бОльшим функционалом.
Заказывая в Китае заднюю камеру, нашел еще переднюю и коммутатор. Почему бы не расширить возможности за небольшие деньги.
Также решил поставить парктроник. По двум причинам. Во-первых, у меня на Ситроене С4 штатный задний и передний парктроники — очень удобно

1 1 1 1 1 1 1 1 1 1 Рейтинг 5.00 [1 Голос]
Подробнее Комментарий (0) Просмотров: 7800

Установка складных электро-зеркал в Nissan Qashqai

Содержание статьи:

1. Автоматическое складывание и раскладывание зеркал Nissan Qashqai

2. Замена бокового зеркала заднего вида Nissan Qashqai

3. Модуль автоматического складывания зеркал Nissan Qashqai

1. Автоматическое складывание и раскладывание зеркал Nissan Qashqai

В моей комплектации автомобиля имеется такая полезная фишка как складывания зеркал заднего вида, функция может быть полезна при парковках в "тесных" местах или можно сложить

1 1 1 1 1 1 1 1 1 1 Рейтинг 0.00 [0 Голоса (ов)]
Подробнее Комментарий (0) Просмотров: 8646

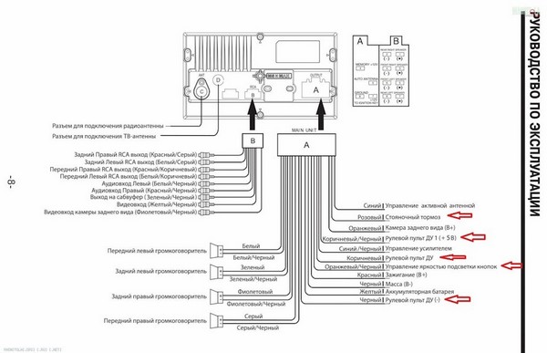
Подключение и адаптация кнопок руля к нештатной магнитоле Nissan Qashqai

Подключение и адаптация кнопок руля к нештатной магнитоле Nissan Qashqai

Содержание статьи:

1. Подключение кнопок руля к нештатной магнитоле Nissan Qashqai

2. Адаптация кнопок руля InCar в Nissan Qashqai

1. Подключение кнопок руля к нештатной магнитоле Nissan Qashqai

Сегодня речь пойдёт о том, как подружить кнопки управления на руле с нештатной магнитолой. Вот уже два года как я поставил себе Pioneer AVH-1400DVD, всё подключили, поставили и на мой вопрос "а

1 1 1 1 1 1 1 1 1 1 Рейтинг 4.00 [2 Голоса (ов)]
Подробнее Комментарий (0) Просмотров: 22088

Подключение розетки ТСУ в Nissan Qashqai

Подключение розетки ТСУ в Nissan Qashqai

Задача: подключить розетки ТСУ в Nissan Qashqai.

Сложностей не возникло.

Ход работ по подключению ТСУ розетки в Nissan Qashqai

Купил в магазине запчастей маленьких контактов типа "папа". Обжал провода от розетки, еще каждый в термоусадку.

Контакты
Далее нашел у левого крыла штатный разъем 8pin.

1 1 1 1 1 1 1 1 1 1 Рейтинг 4.00 [1 Голос]
Подробнее Комментарий (0) Просмотров: 7439

Установка MDD-7120S вместо AGC-0071RF в Nissan Qashqai

Установка MDD-7120S вместо AGC-0071RF в Nissan Qashqai

Захотелось мне ГУ с большим экраном. А так, и зеркало, и камера умерли после аварии, то решил восстановить всё в расширенном порядке. Кронштейны использовал старые, сточив только установочные выпуклости на них. Рамку доработал Диолдом хороший гравёр (аналог Дремеля).
Сижу ломаю голову как подключить кнопки на руле. Возможность есть и настройки в магнитоле то же. Так же не понял куда

1 1 1 1 1 1 1 1 1 1 Рейтинг 4.00 [1 Голос]
Подробнее Комментарий (0) Просмотров: 7094

Установка USB зарядки вместо розетки прикуривателя Nissan Qashqai

Установка USB зарядки вместо розетки прикуривателя Nissan Qashqai

Задача: решил избавиться от привычной розетки прикуривателя с центральной консоли Nissan Qashqai в пользу более современной USB зарядки.

Из поднебесной была заказана вот такая зарядка на два USB-порта:

Ссылка на продавца прилагается —

1 1 1 1 1 1 1 1 1 1 Рейтинг 0.00 [0 Голоса (ов)]
Подробнее Комментарий (0) Просмотров: 5593

Отключение реле омывателя фар Nissan Qashqai своими руками

Отключение реле омывателя фар Nissan Qashqai своими руками

Приходят холода. Решил отказаться от омывателя фар Nissan Qashqai на зиму.

Ход работ по самостоятельному отключению омывателя фар в Nissan Qashqai

Ничего сложного, чтобы отключить омыватель нет, нужно просто снять реле. Нам понадобиться только отвертка для того что бы вытащить две клипсы и все. Времени занимает не больше 10 минут.
Только не забудьте прогнать форсунки омывателя

1 1 1 1 1 1 1 1 1 1 Рейтинг 0.00 [0 Голоса (ов)]
Подробнее Комментарий (0) Просмотров: 3664
  • 1
  • 2